Datasheet4U Logo Datasheet4U.com

XC9704 - 36V Operation 600mA Synchronous Step-Down DC/DC Converters

Datasheet Summary

Description

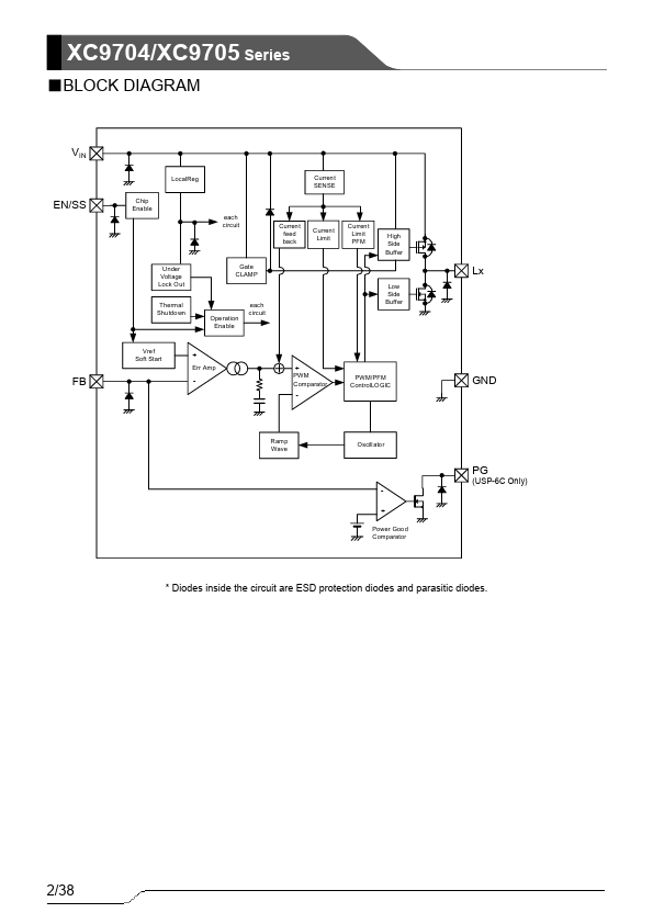
The XC9704/XC9705 series are 36V operation synchronous step-down DC/DC converter ICs with a built-in High side driver FET and Low side driver FET.

Features

  • Industrial Automation Input Voltage Range : 3.0V ~ 36.0V (Absolute Max 40.0V).
  • Industrial Sensors Surge Voltage : 46.0V (Applied Time≦400ms).
  • Security Systems Output Voltage Range : 2.8V ~ 18.0V (XC9704).
  • Home Appliances 2.8V ~ 15.0V (XC9705).
  • 4~20mA Current Loop FB Voltage : 0.75V±1.5%.
  • High-Voltage LDO Replacement.
  • General-Purpose Power-circuit Maximum Output Current Oscillation Frequency : 600mA : 1.2MHz, 2.2MHz / Point-of-load Quiescent.

📥 Download Datasheet

Datasheet preview – XC9704

Datasheet Details

Part number XC9704
Manufacturer Torex
File Size 2.28 MB
Description 36V Operation 600mA Synchronous Step-Down DC/DC Converters
Datasheet download datasheet XC9704 Datasheet
Additional preview pages of the XC9704 datasheet.
Other Datasheets by Torex

Full PDF Text Transcription

Click to expand full text
XC9704/XC9705 Series ETR05093-001a 36V Operation 600mA Synchronous Step-Down DC/DC Converters with a Built-in Driver FET ■GENERAL DESCRIPTION The XC9704/XC9705 series are 36V operation synchronous step-down DC/DC converter ICs with a built-in High side driver FET and Low side driver FET. The XC9704/XC9705 series has an operating voltage range of 3.0V to 36.0V, a switching frequency can be selected from 1.2MHz and 2.2MHz, and the circuit scheme of synchronous rectification to be a highly efficient and stable power supply. The output voltage can be changed from 2.8V to 18.0V(XC9704), 2.8V to 15.0V(XC9705) using an external resistor, so the same part number can be used for multiple power lines.
Published: |