• Part: ISD1210
  • Description: VOICE RECORD/PLAYBACK DEVICES
  • Manufacturer: Winbond
  • Size: 285.98 KB
Download ISD1210 Datasheet PDF
Winbond
ISD1210
ISD1210 is VOICE RECORD/PLAYBACK DEVICES manufactured by Winbond.
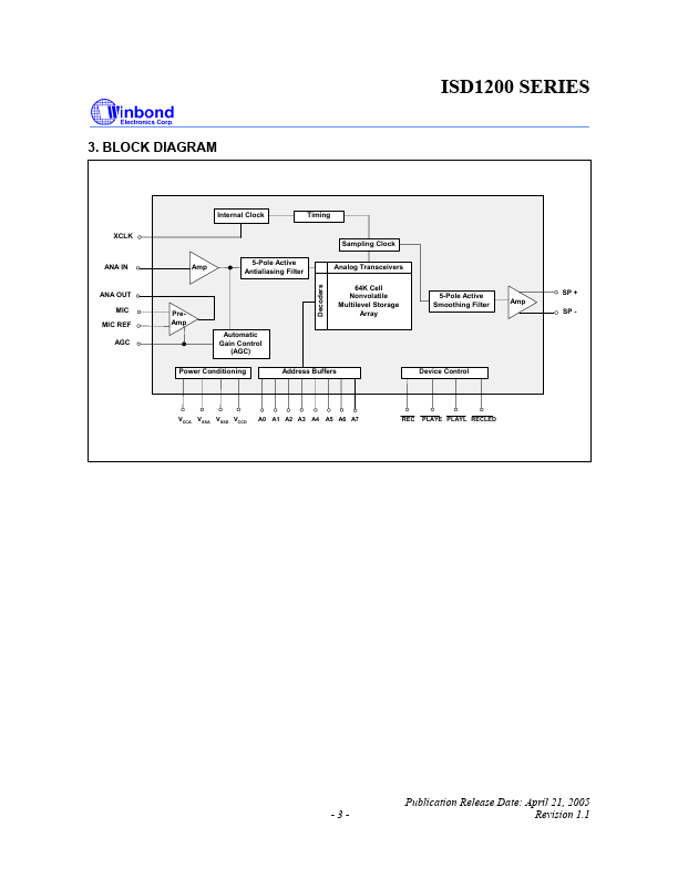
DESCRIPTION Winbond’s Chip Corder® ISD1200 series provide high-quality, single-chip, Record/Playback solutions to 10- and 12-second messaging applications. The CMOS devices include an on-chip oscillator, microphone preamplifier, automatic gain control, antialiasing filter, smoothing filter, and speaker amplifier. A minimum Record/Playback subsystem can be configured with a microphone, a speaker, several passive ponents, two push buttons, and a power source. Recordings are stored into onchip nonvolatile memory cells, providing zero-power message storage. This unique, single-chip solution is made possible through Winbond’s patented Multi-Level Storage (MLS) technology. Voice and audio signals are stored directly into memory in their natural form, providing high-quality, solidstate voice reproduction. 2. FEATURES - Single +5 volt power supply - Single-chip with 10 and 12 seconds duration - Easy-to-use single-chip, voice record/playback solution - Push-button interface o Playback can be edge- or level activated - Fully addressable to handle multiple messages - Automatic power-down mode o Enters standby automatically following a record or playback cycle o Standby current 0.5 µA (typical) - Zero-power message storage o Eliminates battery backup circuits - High-quality, natural voice/audio reproduction - On-chip oscillator - No programmer or development system needed - 100,000 record cycles (typical) - 100-year message retention (typical) - Available in die, PDIP, and SOIC - Temperature: mercial - Packaged unit : 0°C to 70°C, Die : 0°C to 50°C -2- 3. BLOCK DIAGRAM ISD1200 SERIES XCLK ANA IN ANA OUT MIC MIC REF AGC Internal Clock Timing Sampling Clock Amp 5-Pole Active Antialiasing Filter Pre Amp Automatic Gain Control (AGC) Decoders Analog Transceivers 64K Cell Nonvolatile Multilevel Storage Array Power Conditioning Address Buffers 5-Pole Active Smoothing...