• Part: HT7463C
  • Description: Asynchronous Step Down Converter
  • Manufacturer: Holtek Semiconductor
  • Size: 946.43 KB
Download HT7463C Datasheet PDF
Holtek Semiconductor
HT7463C
HT7463C is Asynchronous Step Down Converter manufactured by Holtek Semiconductor.
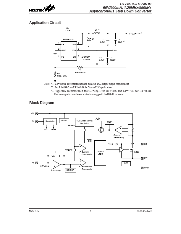
60V/600m A, 1.25MHz/550k Hz Asynchronous Step Down Converter HT7463C/HT7463D Revision: V1.10 Date: May 24, 2024 HT7463C/HT7463D 60V/600m A, 1.25MHz/550k Hz Asynchronous Step Down Converter Features - Wide Input Voltage Range 4.5V to 60V - 60V/0.9Ω Internal Power MOSFET - 600m A Peak Output Current - Up to 95% Efficiency - 1.25MHz (HT7463C) and 550k Hz (HT7463D) Fixed Operating Frequency - Ultra Low Shutdown Current < 1µA - Output Short Circuit Protection - Thermal Shutdown Protection - Package Type: 6-pin SOT23 Applications - Power Meters - Distribution Power Systems - Battery Chargers - Pre-Regulator for Linear Regulators General Description The HT7463C/D is a current mode buck converter. With a wide input range from 4.5V to 60V, the HT7463C/D is suitable for a wide range of applications such as power conditioning from unregulated sources. Having a low internal switch typical RDSON value of 0.9Ω, the device has a good operating typical efficiency value of 95% and the added advantage of reduced junction temperature. The operating frequency is fixed at 1250/550k Hz for the HT7463C/HT7463D respectively. The HT7463C allows the use of small external ponents while still being able to have low output voltage ripple. A soft-start function can be implemented using the enable pin and by connecting an external RC circuit allowing the user to tailor the soft-start time to a specific application. Rev. 1.10 May 24, 2024 HT7463C/HT7463D 60V/600m A, 1.25MHz/550k Hz Asynchronous Step Down Converter Application Circuit CB 0.1µF L1 - 3 HT7463C/D 1...