Datasheet4U Logo Datasheet4U.com
NXP Semiconductors logo

MC33772C

MC33772C is Battery cell controller IC manufactured by NXP Semiconductors.
MC33772C datasheet preview

MC33772C Datasheet

Part number MC33772C
Download MC33772C Datasheet (PDF)
File Size 508.12 KB
Manufacturer NXP Semiconductors
Description Battery cell controller IC
MC33772C page 2 MC33772C page 3

Related NXP Semiconductors Datasheets

Part Number Description
MC33772 Battery cell controller
MC33772B Battery cell controller
MC33771BSA1AE Battery cell controller
MC33771BSA2AE Battery cell controller
MC33771BSB1AE Battery cell controller

MC33772C Distributor

MC33772C Description

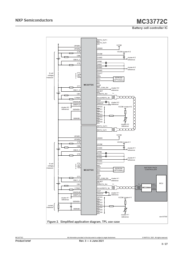
The MC33772C is a SMARTMOS lithium-ion battery cell controller IC designed for automotive applications, such as hybrid electric (HEV) and electric vehicles (EV) along with industrial applications, such as energy storage systems (ESS) and uninterruptible power supply (UPS) systems. The device performs ADC conversions of the differential cell voltages and current, as well as battery coulomb counting and battery...

MC33772C Key Features

  • 5.0 V ≤ VPWR ≤ 30 V operation, 40 V transient
  • 3 to 6 cells management
  • Isolated 2.0 Mbit/s differential munication or 4.0 Mbit/s SPI
  • Addressable on initialization
  • Bi-directional transceiver to support up to 63 nodes in daisy chain
  • 0.8 mV total voltage measurement error
  • Synchronized cell voltage/current measurement with coulomb count
  • Averaging of cell voltage measurements
  • Total stack voltage measurement
  • Seven GPIO/temperature sensor inputs

More datasheets by NXP Semiconductors

See all NXP Semiconductors parts

Datasheet4U Logo
Since 2006. D4U Semicon. About Datasheet4U Contact Us Privacy Policy Purchase of parts