Datasheet Details
| Part number | SSD2533 |
|---|---|
| Manufacturer | SOLOMON SYSTECH |
| File Size | 770.20 KB |
| Description | 23 Driving x 41 Sensing Capacitive Touch Panel Controller |
| Datasheet | SSD2533-SOLOMONSYSTECH.pdf |
|
|
|
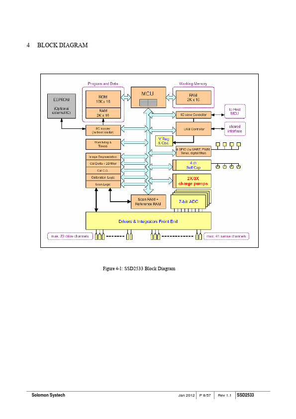
Overview: SOLOMON SYSTECH SEMICONDUCTOR TECHNICAL DATA SSD2533 Advanced Information 23 Driving x 41 Sensing Capacitive Touch Panel Controller This document contains information on a new product. Specifications and information herein are subject to change without notice. http://www.solomon-systech.com SSD2533 Rev 1.1 P 1/57 Copyright © 2012 Solomon Systech Limited Jan 2012 Diamond Electronics Ltd. | Tel: 01477 505 200 | Email: sales@diamondelec.co.uk | Web: www.diamondelec.co.uk Free Datasheet http://www.datasheet4u.net/ Appendix: IC Revision history of SSD2533 Specification Version 0.10 0.20 Change Items 1st Release 1. Ordering Information 2.
| Part number | SSD2533 |
|---|---|
| Manufacturer | SOLOMON SYSTECH |
| File Size | 770.20 KB |
| Description | 23 Driving x 41 Sensing Capacitive Touch Panel Controller |
| Datasheet | SSD2533-SOLOMONSYSTECH.pdf |
|
|
|
3.
Added Command Register Table 4.
Added Command Description 1.
| Part Number | Description |
|---|---|
| SSD2531 | 21 Driving x 12 Sensing Capacitive Touch Panel Controller |
| SSD2532 | 16 Driving x 12 Sensing Capacitive Touch Panel Controller |
| SSD2119 | 320 RGB x 240 TFT LCD Driver |
| SSD2119AM1 | 320 RGB x 240 TFT LCD Driver |
| SSD2119M1 | 320 RGB x 240 TFT LCD Driver |
| SSD0859 | 128 x 80 STN LCD Segment / Common 4 G/S Drive |
| SSD1030 | Boost Regulating White LED drivers |
| SSD1283A | TFT Driver |
| SSD1289 | 240 RGB x 320 TFT LCD Controller Driver |
| SSD1298 | 240 RGB x 320 TFT LCD Controller Driver |