• Part: SY26016
  • Description: 6V/6A Synchronous Step Down Regulator
  • Manufacturer: Silergy
  • Size: 1.29 MB
Download SY26016 Datasheet PDF
SY26016 page 2
Page 2
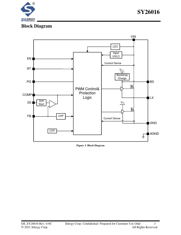
SY26016 page 3
Page 3

SY26016 Datasheet Summary

High Efficiency, 2MHz,6V/6A Synchronous Step Down Regulator General Description The SY26016 develops a high efficiency synchronous step-down DC/DC regulator capable of delivering 6A current. The device integrates main switch and synchronous switch with very low RDS(ON) to minimize the conduction loss. It provides accurate regulation for a variety of loads with an accurate ±1% voltage reference (VREF) over TJ= -40°C to 125°C. The SY26016 operates over a wide input voltage range from 2.95V to 6V. Cycle-by-cycle current limit, hiccup over current protection and thermal shutdown protect the device during an over current condition. The SY26016 is in a space saving, low profile QFN3×3-16 package. Ordering Information - (- - )- Tempera ture Code Pa cka ge Code Optional Spec Code Ordering Number Package type Note SY26016QDC QFN3×3-16 -- Features - Input Voltage Range: 2.95V to 6V - Low RDS(ON) for Internal Switches (Top/Bottom): 12mΩ/12mΩ - 0.6V ±1% Voltage Reference Over Temperature Range (TJ: -40°C to 125°C) - 200kHz to 2MHz Switching Frequency - CCM Only Operation - Start-up with Pre-biased Voltage - Adjustable Input Voltage UVLO by EN - External Soft-start Limits the Inrush Current - Power Good Indicator - Hic-cup Mode Output Short Circuit Protection - Over Temperature Protection with Auto recovery - RoHS pliant and Halogen Free - pact Package: QFN3×3-16 Applications - Tele - Server Typical Applications CBS:...