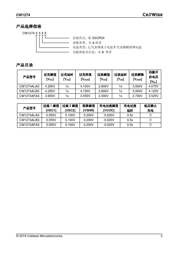
- Part: CW1274
- Description: Li-Ion/Polymer Battery Pack Protection IC
- Manufacturer: Cellwise
- Size: 842.85 KB
Related Cellwise Datasheets
| Part Number | Description |
|---|---|
| CW1243 | 4 Cell Li-Ion/Polymer Battery Pack Protection IC |
| CW1244 | Li-Ion/Polymer Battery Pack Protection IC |
| CW1252B | 5 Battery Protection IC |
| CW1254 | 4-5 battery protection IC |
| CW1051 | 2~5 Channel Secondary Protection IC |